首页
分享
首页
电气图纸
内容
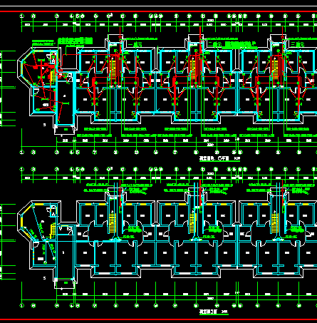
四层住宅电气系统图
资料大小
:1.45 MB
运行环境
:NT/2000/XP/2003/Vista
资料语言
:简体中文
资料评级
:
授权形式
:资料共享
更新时间
:2016-05-07 15:50
发布作者
:夜樱夜SKY
插件情况
:
无插件,请放心使用
文件类型
:
RAR
解压密码
:gc5.com
安全检测
:
瑞星
江民
卡巴斯基
金山
介绍: 四层住宅电气系统图包括电气系统图、弱电系统图、屋顶避雷平面图、基础接地平面图、储藏室强、弱电平面图、阁楼层强、弱电平面图,供参考!
查看全文
点击进入下载
(需要
0
积分)
相关文章
高层住宅电气系统图
20160515
住宅楼电气系统图
20130311
住宅电气设备系统图
20130825
高层住宅电气系统图
20130310
住宅电气设计系统图
20160514
回到顶部
请复制以下网址分享
四层住宅电气系统图
https://m.gc5.com/dqgc/dqtz/10863454.html