首页
首页
电气工程
电气图纸
电气图纸
高层住宅电气系统图
高层住宅电气系统图,供大家参考!
安防系统图
安防系统图,供大家参考!
配电箱布置图
配电箱布置图,供大家参考!
高压配电室设计图
高压配电室设计图包括配电室平面布置图、高压配电室配电装置布置图、高压配电室基础孔洞布置图、变压器室基础孔洞布置图等
可控硅控制电容柜接线图
可控硅控制电容柜接线图包括电压转换开关、多功能表、电流互感器、可控柜电子开关、过零保护器等
室内外电缆沟制作图
室内外电缆沟制作图包括电缆沟排水渡槽平面图、YBxx-3板配筋图、跨道路电缆沟剖面、YBxx-4板配筋图、YBxx-2板配筋图等
直流屏一次总装图
直流屏一次总装图包括整流馈线柜装配图、 直流屏电池柜装配图等
10回路电容柜辅柜原理图
10回路电容柜辅柜原理图,供大家参考!
变电站底层照明平面布置图
变电站底层照明平面布置图,供大家参考!
路灯箱控制原理图
路灯箱控制原理图,供大家参考!
监控立杆大样图
监控立杆大样图包括监控立杆大样图、立杆底座预埋件安装大样图等
起重机大车详图
起重机大车详图,供大家参考!
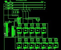
变频器原理图
变频器原理图包括原理接线图1、原理接线图2、一控一(风机)等
10回路电容柜辅柜原理图
10回路电容柜辅柜原理图,供大家参考!
设备间屋顶避雷带安装图
设备间建筑屋顶避雷带安装图,供大家参考!
通用监控系统图
通用监控系统图,供大家参考!
变电所接地平面图
变电所接地平面图,供大家参考!
某别墅综合信息系统图
某别墅综合信息系统图,供大家参考!
某办公楼弱电系统图
某办公楼弱电系统图包括监控示意图、背景音乐示意图、电话示意图、网络示意图等
某宾馆高级客房配电系统图
某宾馆高级客房配电系统图,供大家参考!
首页
上一页
下一页
尾页