首页
首页
电气工程
电气图纸
电气图纸
多层建筑消防报警联动系统图
多层建筑消防报警联动系统图,供大家参考!
消防报警联动系统图
消防报警联动系统图,供大家参考!
消防报警系统图
消防报警系统图,供大家参考!
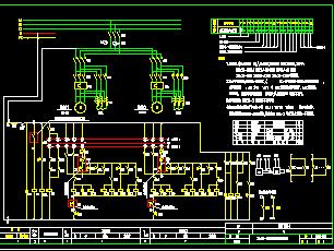
喷淋泵电气原理图
喷淋泵电气原理图,供大家参考!
消防泵二用一备系统图
消防泵二用一备系统图,供大家参考!
3台2用1备消火泵降压起动控制电路图
3台2用1备消火泵降压起动控制电路图,供大家参考!
喷淋水泵控制屏线路设计图纸
喷淋水泵控制屏线路设计图纸包括喷淋水泵控制屏线路图、喷淋水泵控制屏大样图、喷淋水泵控制线路图、消火栓水泵控制屏线路图、消火栓水泵控制屏大样图等,供大家参考!
消防泵全压两用一备轮换电气图纸
消防泵全压两用一备轮换电气图纸,供大家参考!
主车间消防泵一二次接线图
主车间消防泵一二次接线图,供大家参考!
四泵恒压供水变频控制柜原理图
四泵恒压供水变频控制柜原理图,供大家参考!
消防供水原理图
消防供水原理图包括屏柜正视图、侧视图,供大家参考!
XSY2J-2型消防水泵箱原理图
XSY2J-2型消防水泵箱原理图,供大家参考!
消防喷淋泵启动二次原理图
消防喷淋泵启动二次原理图,供大家参考!
消防系统设计图
消防系统设计图,供大家参考!
住宅楼消防系统图
住宅楼消防系统图,供大家参考!
探测器并联接线原理图
探测器并联接线原理图包括探测器外接门灯并联接线图、探测器并联接线图等,供大家参考!
某饭店消防报警系统图
某饭店消防报警系统图,供大家参考!
17层住宅楼消防施工图纸
17层住宅楼消防施工图纸包括机房层电话,消防平面图、首层消防及远程抄表系统平面图、十七层消防及远程抄表系统平面图、二~五层消防及远程抄表系统平面图,供大家参考!
某公司弱电报警系统设计图纸
某公司弱电报警系统设计图纸包括一层平面图、二层平面图、三层平面图、屋顶平面图、门卫室及大门围墙平面图、门禁及监控系统图、室外平面图,供大家参考!
地下四层车库消防设计图纸
地下四层车库消防设计图纸包括地下一层消防平面图、地下二层消防平面图、地下三层消防平面图、屋顶泳池消防平面图、底层消防平面图、地下四层消防平面图,供大家参考!
首页
上一页
下一页
尾页