首页
首页
电气工程
电气图纸
电气图纸
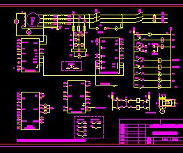
低压电容自动补偿柜原理图
低压电容自动补偿柜原理图包括一次及控制原理图、保护及测量原理图、主回路配线图、上门板仪表、控制器配线图、下门板开关、放电灯配线图,供大家参考!
低压进线柜、母联柜控制原理图
低压进线柜、母联柜控制原理图,供大家参考!
低压配电系统图
低压配电系统图,供大家参考!
低压预购电柜二次接线及控制原理图
低压预购电柜二次接线及控制原理图,供大家参考!
户外电容柜电气原理图
户外电容柜电气原理图,供大家参考!
高低压生产装配图
高低压生产装配图,供大家参考!
低压配电系统JLSP浪涌保护器选型图
低压配电系统JLSP浪涌保护器选型图,供大家参考!
高低压成套电气设计图纸
高低压成套电气设计图纸包括高压配电系统图、低压系统图、变配电室平面图、干线系统图、电缆沟剖面图,供大家参考!
电子围栏以及监控系统图
电子围栏以及监控系统图包括视频监控系统图、设备安装大样、办公楼安防平面图、电子围栏安装大样图、不间断电源供电系统图、场站安防平面图
电容柜二次接线及电气原理图
电容柜二次接线及电气原理图,供各位参考!
某行政楼低压配电电气系统图
某行政楼低压配电电气系统图,供各位参考!
开关柜电气系统图
开关柜电气系统图,内容详细,线条清晰明朗,供各位参考!
简易双路电源自动切换电气图
简易双路电源自动切换电气图,供大家参考!
进线及控制电源柜电器控制原理图
进线及控制电源柜电器控制原理图,供大家参考!
行车式刮油刮渣机电气系统图
行车式刮油刮渣机电气系统图,供大家参考!
进线柜带电容补偿电气原理图
进线柜带电容补偿电气原理图包括主进线带电容器补偿柜系统图、柜门背视接线图、柜内接线图,供大家参考!
发电机综合屏电气原理图
发电机综合屏电气原理图,供大家参考!
检修配电箱系统图
检修配电箱系统图,供大家参考!
电容柜电气原理设计图
电容柜电气原理设计图,供大家参考!
电容器柜屏面布置及端子排图
电容器柜屏面布置及端子排图,供大家参考!
首页
上一页
下一页
尾页