首页
首页
电气工程
电气图纸
电气图纸
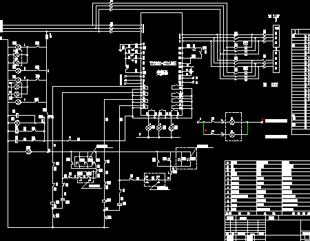
喷淋泵一用一备电气控制原理图
喷淋泵一用一备电气控制原理图,供大家参考!
社区写字楼电气施工图纸
社区写字楼电气施工图纸包括一层平面图、二层平面图、六层平面图、屋顶层平面图、立面图、剖面图等
工艺制图图例(PDF格式)
化工工艺流程图是用图示的方法把化工生产的工艺流程和所需的设备、管道、阀门、管件、管道附件及仪表控制点表示出来的一种图样
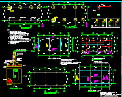
小区配套独立式配电室施工图纸
小区配套独立式配电室施工图纸包括基础平面布置图、基础顶~屋面框架柱平面布置图、梁配筋图、楼面板配筋图、基础平面布置图、基础顶~屋面框架柱平面布置图
某项目自控系统设计图纸
某项目自控系统设计图纸包括控制柜布置图、AI接线图、3SX 接线图、继电器接线图、继电器接线图等
某地区标准环网柜电气施工设计图纸
本图纸为:某地区标准环网柜电气施工设计图纸。内容包括:背板、地基图、底框等,内容详实,可供参考。
110kV变电所电缆沟通用设计图纸
110kV变电所电缆沟通用设计图纸包括所区电缆沟平面布置图、所区道路平面图、穿墙电缆沟施工图、槽形排水板详图、室内砖电缆沟施工图、室内电缆沟轻型盖板施工图
变电站设备基础结构布置图
图纸包含:6M横梁、8M横梁、110KVⅡ型母线构架、110KV单门型进出线构架、变压器基础、单门型进出线构架、电压互感器JDCF-110等。
某酒店室内装修工程电气设计图纸
某酒店室内装修工程电气设计图纸包括照明平面图、配电箱及插座平面图、前台插座平面图、 豪华麻将间电气平面图、 豪华海景间电气平面图、标准双人间电气平面图
垃圾焚烧发电厂设计图纸
垃圾焚烧发电厂设计图纸包括电气一次接线图、布袋除尘器控制图、反应塔控制图、公共系统控制图、普通电机原理图、电加热原理图、现场操作箱等
信息中心机房弱电施工图纸
信息中心机房弱电施工图纸包括机房现状平面图、机房功能区划分图、机房平面布置图、机房主要设备布置图、机房墙面及隔断装饰图、机房墙面施工工艺大样图、机房门表图
某商业广场泵房施工图纸
某商业广场泵房电气施工图纸包括超市饮用水接管详图、超市非饮用水接管详图、超市给水泵房给排水平面图、超市饮用水给水系统图、超市非饮用水给水系统图、超市非饮用水进水系统图
教学楼电气施工图纸
教学楼电气施工图纸包括配电系统图、宿舍单元配电、弱电平面图、收费管理系统图、弱电系统图、一层配电平面图、屋顶避雷平面图、一层弱电平面图、三~六层弱电平面图
5T双梁桥式吊车电气原理图
5T双梁桥式吊车电气原理图,供大家参考!
6KV单螺杆空压机全套图纸
6KV单螺杆空压机全套图纸内容有PT柜原理图,电机保护原理图,一次图及平面布置图,进线原理图等供大家参考!
10KV电气原理标准图合集
图纸内容有10kV1#进线保护二次原理图,10kV电容器、母分及PT监控保护屏,10kV开闭所一次系统图,厂用变保护二次原理图,电动机保护二次原理图,电容器保护二次原理图等供大家参考
100AH直流屏原理接线图
100AH直流屏原理接线图包括了材料清单,机架装配,接线图,调压硅链安装尺寸,原理图,直流屏安装等供大家参考!
630KVA以下箱变全图
图纸内容包括标准各容量,箱变基础图,箱变接线图,箱壳开孔图,真空负荷开关原理图等供大家参考!
体育馆比赛场地灯光控制图
图纸内容有灯光布置示意图(1),布线图,紧急照明布线图,马道检修灯布线图,灯具安装示意图等供大家参考!
变频器控制原理图
变频器控制原理图,供大家参考!
首页
上一页
下一页
尾页