首页
首页
电气工程
电气图纸
电气图纸
某商业中心电气设计图纸
图纸内容图纸目录,图例符号,主要设备材料表,设计说明,高压系统图 ,沃尔玛低压系统图(一),变配电室供配电竖向干线系统图,变配电室及柴油发电机房
标准电缆井施工图纸
标准电缆井施工图纸包括了3×1电缆井结构图,操作工井平面图(1)等供大家参考!
某厂房电气布线图
某厂房电气布线图,供大家参考!
电缆绝缘穿刺线夹应用图纸
图纸包括有配电系统框图,竖向配电系统图,配电干线系统图等供大家参考!
电气绘图常用标准CAD图块
电气绘图常用标准CAD图块内容包括有常用符号,二次绘图常用图块,柜体面板标准图块,开关控制图块,一次方案块,一次原理块等供大家参考!
污水处理厂自控系统电气及控制图纸
图纸内容包括有粗格柵控制柜原理图(自动控制),粗格柵控制柜原理图(元器件明细表),粗格柵控制柜制造图,粗格柵控制柜元器件装配图等供大家参考!
压缩机设计图纸
压缩机设计图纸包括了总体布置图,油站外形布置图,油站基础图,仪表流程图,仪表管系图,压缩机剖面图等供大家参考!
36平米烧结系统手动控制全套图
图纸内容有32m2烧结机工程,烧结电气设备图纸目录,设备材料表,设备传动性能表,烧结系统供电系统图,1#混合机电气原理图
三套工厂车间及仓库电气设计图
三套工厂车间及仓库电气设计图内容有图纸目录,综合材料表,施工说明,图例 配电系统图,风机控制电路图,照明平面图,
电气图例CAD图
电气图例CAD图,供大家参考!
10kV配电所电气图纸
10kV配电所电气图纸内容包括有配电所总说明,xx10kV配电所主要工程数量表配电所高压主结线图,配电所低压主结线图,配电所底层电气布置平面图
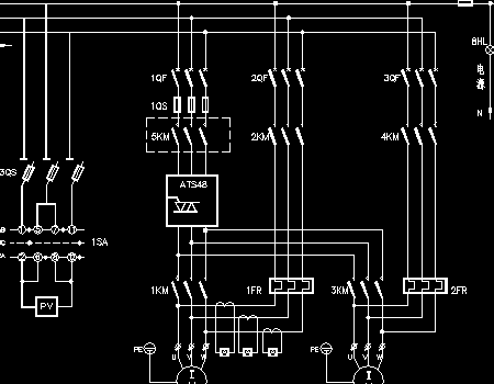
软起动器一拖二水泵控制系统主回路线路图
软起动器一拖二水泵控制系统主回路线路图,供大家参考!
某高层综合办公楼电气设计图纸
图纸内容有电气设计说明,配电干线系统图,高压一次系统图,低压配电系统图1,低压配电系统图2,架空层照明平面
六层办公楼电气设计图纸
六层办公楼电气设计图纸包括了图纸目录 设计说明 主要设备及材料表 强电配电系统图一,强电系统图二,弱电系统图,
汽车销售4S店电气设计图纸
图纸包括电气施工图设计说明,图例材料表,避雷施工说明,配电系统图(一),配电系统图(二),一层照明平面图
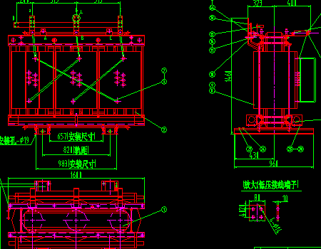
10kV干式变压器总装图
10kV干式变压器总装图,供大家参考!
PLC系统配置图
PLC系统配置图,供大家参考!
10KV变压器室典型布置图纸
10KV变压器室典型布置图纸,供大家参考!
柴油发电机控制电路图
柴油发电机控制电路图,供大家参考!
电动闸阀、球阀控制原理图
电动闸阀、球阀控制原理图,供大家参考!
首页
上一页
下一页
尾页