首页
首页
工程监理
监理细则
监理细则
大桥桥头公园施工工程监理规划
本工程为云阳县双江大桥桥头公园施工工程,工程位于双江大桥南桥头,分为A区和B区,建筑占地总面积为50亩,工程包括绿化工程和市政、给排水、电气安装等工程。其中,绿化部分分为乔木和灌木,乔木为1824棵,灌木面积为5030平方米。 2011-07-19
某山新区2010年秋季绿化工程
一、工程概况 1、工程名称:武隆县仙女山新区2010年秋季绿化工程 2、工程地点:武隆县仙女山新区 3、工程范围主要包括:苗木组织、苗木栽植、苗木保护、养护等 2011-07-19
中山公园工程监理大纲
工程特点:本工程建设规模大,工程类别多,绿化景观工程复杂,施工技术难度较大; 2011-07-19
某县风景林带工程监理大纲
3.1监理工作内容如下: 高洁担任总监理工程师,以项目监理的方式承担该项目施工阶段的建设监理工作。此外,监理工作期间,应为其他近外层单位提供必要的工作配合。 2011-07-19
铁路站场新区站前路景观工程施工组织设计
一、工程概况 1、工程名称:三门县铁路站场新区站前路景观工程 2、建设地点:三门县铁甬台温铁路建设开发有限公司投资兴建的三门县铁路站场新区站前路景观工程座落于三门县火车站前路。 2011-07-19
某道路绿化工程监理规划
(二) 监理工作范围和内容 设计图纸的交底审查:施工开始前由设计人员向业主、施工方、监理进行设计图纸的交底工作。各方人员吃透设计意图和图纸。监理方应对图纸进行认真学习,及时跟上设计变更 2011-07-19
四川省建设工程安全文明施工措施费计价管理办法
第一条 为加强我省建设工程安全生产、文明施工管理,保证安全文明施工措施费落实到位,切实改善施工从业人员的作业条件和生活环境,防止和减少安全事故发生,根据《中华人民共和国安全生产法》、《中华人民共和国建筑法》 2011-07-19
房屋建筑工程质量评估报告
工程监理范围:对全项目的工程质量控制、进度控制、投资控制及安全文明施工进行监理,包括基础工程、土建工程、消防工程、燃气工程、水电及其它安装工程、小区的市政和园林绿化工程。 2011-07-19
某路绿化工程监理规划
余泊北路起于汉施公路止于金阳大道。全长1274米,花坛面积5214.1平方米,灌木面积2898.6平方米,草坪面积1315.5平方米,乔木1946株,其中行道树有422株; 2011-07-19
某项目预应力混凝土管桩(锤击)工程监理实施细则
一、桩基概况 佛山保利星座为保利华南实业有限公司投资兴建,位于佛山市南海区佛平三路边,西临拟建佛平二路,南面为一工业厂区,北临规划中的绿化公园。本工程分为六栋高层单体建筑 2011-07-19
样板房、售楼处及园林展示区施工进度计划
样板房、售楼处及园林展示区施工进度计划,供给大家参考!(excel格式) 2011-07-19
某县污水管网建设街道整治工程监理实施细则
一、绿化工程的监理内容 绿化工程的监理内容主要是对绿化的基本要素,诸如播种材料、种植材料的品种、品系、产地、种子发芽率、施工工艺以及对土壤的要求等进行控制。(word文档)
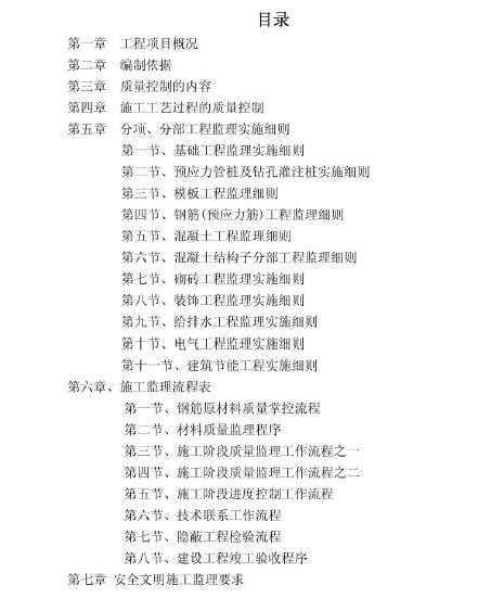
某工程监理实施细则
第二章、编制依据 1.业主与承包单位签定的施工承包合同和协议; 2.本工程项目的施工图纸、技术说明(包括设计交底、图纸会审记录等)及招、投标文件
公共建筑节能监理实施细则
本工程用地位于北京市亦庄开发区东路与荣京街交叉口北侧;北邻朝林大厦和博达大厦。
钢结构建筑节能工程监理实施细则
钢结构建筑节能工程监理实施细则 一、专业工程的特点 二、建筑节能监理工作的流程 三、监理工作的控制要点及目标值 四、建筑节能监理工作的方法及措施(PDF文件) 2011-07-17
旧城改造项目节能工程监理实施细则
复地.上城五期住宅工程一标段7栋高层住宅组成,地上33层,建筑高度99.3米,地下车库一层,车库层高4.2米;结构形式为框架剪力墙结构,设计使用年限为50年 2011-07-17
绿园住宅楼工程监理实施细则
1.工程名称:张家港东方新天地(二期) 2.建设单位:张家港绿园置业有限公司 3.建设地点:张家港市区南二环路张家港市区南二环路以南,北侧为高档小区,西侧有九洲家具城以南。
建筑节能工程专项施工方案
2.编制依据 2.1经建筑节能专项审查合格的设计文件。 2.2经批准的单位工程施工组织设计。 2.3本项目适用的建筑节能工程相关现行法律法规、技术标准规范及图集。(PDF文件) 2011-07-17
机电安装建筑节能工程监理细则
xxx航站楼为大型枢纽机场,航站楼南北长约1050米,东西宽约600米,建筑面积45.1万平方米。主体结构为钢筋混凝土框架结构,主楼中心区屋顶采用钢网架结构 2011-07-17
某工程监理实施细则
本工程监理范围包括主体工程土建、给排水、电气、弱电安装、装饰、外水及外电引入等工程实施施工阶段全过程监理,即从施工准备阶段,施工阶段至工程竣工验收及保修期终止 2011-07-17
首页
上一页
下一页
尾页