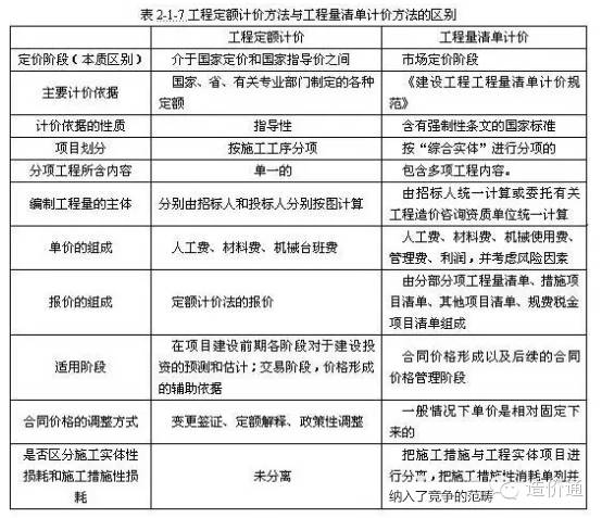
读懂清单计价和定额计价的8大区别!
(1)最大的差别在于体现了我国建设市场发展过程中的不同定价阶段。
定额计价模式更多地反映了国家定价或国家指导价阶段(即计划经济时期,由于是定额计价的方法是照搬前苏联工程造价计价模式,实行“量价合一、固定取费”的政府指令性计价模式)。
而清单计价模式则反映了市场定价阶段(工程量清单只规定量,不规定价,各企业可以根据自身技术水平和施工成本报价,增加了竞争性)。
(2)主要计价依据及其性质不同。
定额计价模式的主要计价依据为国家、省、有关专业部门制定的各种定额,其性质为指导性。
清单计价模式的主要计价依据为“清单计价规范”,其性质是含有强制性条文的国家标准。
(3)编制工程量的主体不同。
在定额计价方法中,建设工程的工程量分别由招标人和投标人分别按图计算。
而在清单计价方法中,工程量由招标人统一计算或委托有关工程造价咨询资质单位统一计算。
如果是招标方工程量计算错误,比如少算,一切责任有甲方负责,最后的决算是按照实际发生的工程量计算。
(4)单价和报价组成不同。
定额计价法的单价包括人工费、材料费、机械台班费,而清单计价方法采用综合单价形式,综合单价包括人工费、材料费、机械使用费、管理费、利润,并考虑风险因素。
工程量清单计价法的报价除包括定额计价法的报价外,还包括预留金、材料购置费和零星工作项目费等。
(5)适用阶段不同。
工程定额主要用于在项目建设前期个阶段对于建设投资的预测和估计,在工程建设交易阶段,工程定额通常只能作为建设产品价格形成大的辅助依据。
而工程量清单计价依据主要适用于合同价格形成以及后续的合同价格管理阶段,体现出我国对于工程造价一词两义采用了不同的管理方法。
慢慢的定额计价会被淘汰,计价方法的方向是工程量清单计价,由于我国建筑业发展的局限性,很多企业没有自己的一套完整的计量计价规范,两种不同的管理方法其实就是一个过渡。
(6)合同价格的调整方式不同。
定额计价方法形成的合同其价格的主要调整方式有:变更签证、定额解释、政策性调整。而工程量清单计价方法在一般情况下单价是相对固定的。
(7)工程量清单计价把施工措施性消耗单列并纳入了竞争的范畴。
定额计价未区分施工实物性损耗和施工措施性损耗,而工程量清单计价把施工措施与工程实体项目进行分离。
(8)评标采用的方法不同。
定额计价投标一般采用百分制评分法。采用工程量清单计价法投标,一般采用合理低报价中标法,既要对总价进行评分,还要对综合单价进行分析评分。

