图纸会审是使项目管理人员及施工单位充分了解设计意图和技术要求,明确质量控制的重点和难点,同时解决图纸中存在的问题,消除可能存在的错漏碰缺等,以确保工程质量,使项目质量、安全、工期、成本能够得到更好的控制。
一、 职责
图纸会审在开工前进行,在图纸发放到各相关单位后一周内进行会审。图纸会审由设计部、工程部、成本部、监理单位、施工单位等参加,主要解决施工工艺及图纸错漏上的问题,由监理单位主持。会审结束后,主持部门应形成《图纸会审纪要》,《图纸会审纪要》由到会的各单位审核无误后签字盖章确认,图纸会审纪要经相关各方签字盖章后及时发放到各相关单位,各单位要将图纸中变更的内容用签字笔标注到图纸相应变更的位置以便施工时参照,《图纸会审纪要》作为设计补充文件及有效的结算文件。
二、图纸审核内容
1.施工图纸会审及技术交底
由项目工程部组织,监理单位主持,设计部、成本部及施工总承包单位参加。设计人员交底,交代设计意图、重要及关键部位,采用的新技术、新结构、新材料、新工艺和新设备等的作法、要求、达到的质量标准,然后由各单位提出问题进行会审。
2.工程部、设计部对图纸核查
工程部、设计部必须对各专业图纸认真核查。目的是达到了解设计意图,熟悉施工图纸,发现其中可能存在的问题,以便在设计技术交底和图纸会审时提出,并加以解决,确保施工顺利。
3、各相关部门及单位图纸核查
各相关部门及单位在核查施工图的基础上,将施工图中出现的错、漏、碰、缺等问题在图纸会审中提出,由设计单位解决;施工总包单位在收到施工图设计文件后,应对图纸进行全面细致的审查(如地基处理是否合理,建筑与结构构造是否合理,各专业设计之间是否有矛盾是否存在交叉相碰不能通过的情况,图纸是否存在错漏等),整理成图纸会南问题清单,以电子版和纸质版两种形式提交给项目部,由项目部统一汇总后提交设计单位,由设计单位在图纸会审会议上进行图纸设计交底并对提出的问题给予口头和书面答复,监理单位负责书写整理图纸会审纪要,施工单位配合,并由项目部负责交与会各方会签。
在图纸会1审中施工单位认真审图并提出比常规做法更为优化合理又能加快施工进度的建议,并经设计修改而降低成本,将根据所节约费用给施工单位以相应奖励。如果没有认真审图而对明显设计问题没有提出,并在施工过程中造成返I或成本增加的,施工单位将承担部分返I或成本增加费用,不得以设计不合理推脱责任。
4、“三边工程” 图纸核查
对于“三边”工程,由于工程工期比较紧迫,设计部提出分步施工出图要求,各相关部门及单位审查分批图纸前后交接部位,发现矛盾及时与设计单位联系协调处理,根据实际情况,图纸可分阶段会审,如地下室工程、士0.000以 上主体工程、装修工程,园建工程,安装工程等,当问题较多较大时,施工中间可重新会审,以解决下一步施工中的矛盾和问题,为确保施工顺利进行创造条件。
5、施工图纸核查的重点
首先核实道路红线、建筑红线或用地界线与场地内的道路及建筑物、构筑物等的定位关系是否矛盾;建筑物及构筑物的总图定位坐标、+0.000标高、 道路坡度及标高和总图定位图是否准确,图纸设计是否有错漏地方;各种地下设备管线是否符合市政工程总体规划;消防通道、室外消火栓等是否遗漏或符合有关规定、部分建筑节点构造是否方便施工安全可行等。
6.建筑专业施工图纸核查要点

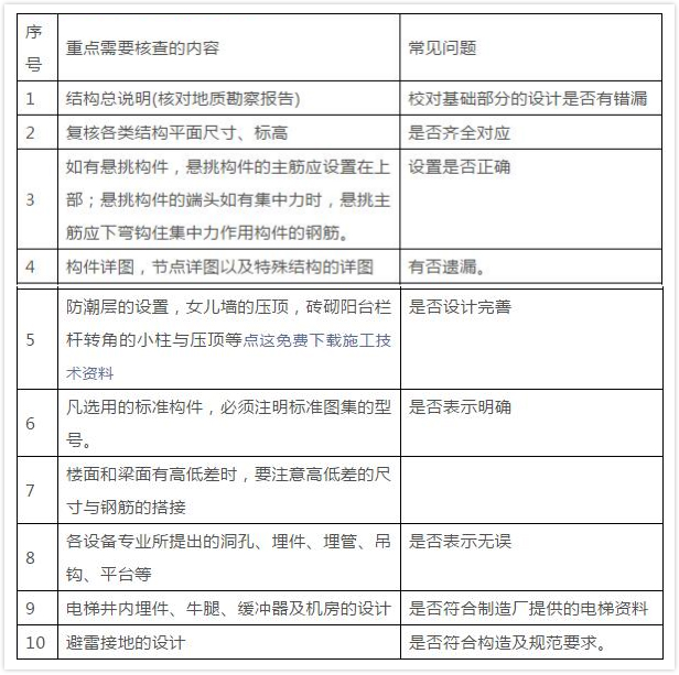
7、结构专业施工图纸核查要点

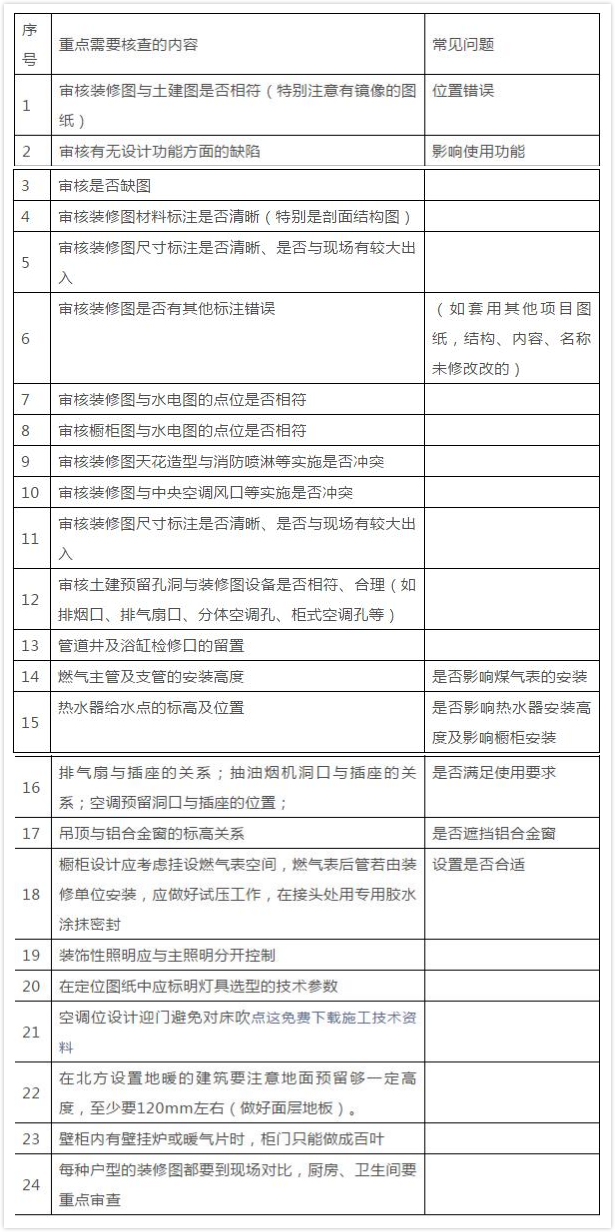
8、装饰装修专业核查要点

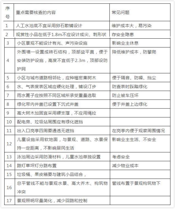
9、园艺景观工程审图要点

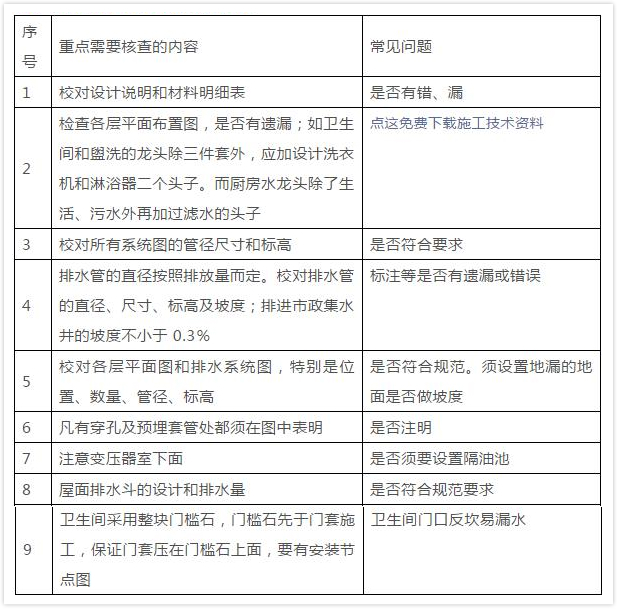
10、给排水专业施工图纸核查要点

11、燃气专业施工图纸核查要点

12、强电专业施工图纸核查要点

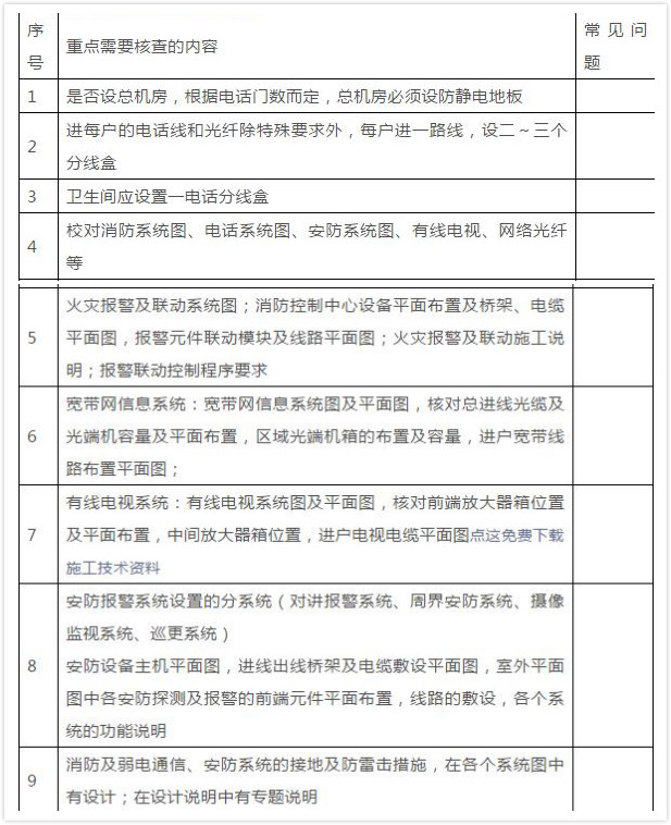
13、弱电专业施工图纸核查要点

14、暖通专业图纸核查要点
三、图纸会审制度实施与监督
1.图纸会审纪要的发放与保管
图纸会审纪要各方签字盖章后,要立即归档并发放给相关施工单位和各专业管理人
员,并签名登记。资料归档需按集团档案管理规范进行归档保管。