1. 目的
工程造价的结算审核是合理确定工程造价的必要程序及重要手段。通过对结算进行全面、系统的审核、检查和复核,及时纠正所存在的错误和问题,使之更加合理地确定工程造价,达到有效地控制工程项目投资的目的,保证项目目标的实现。
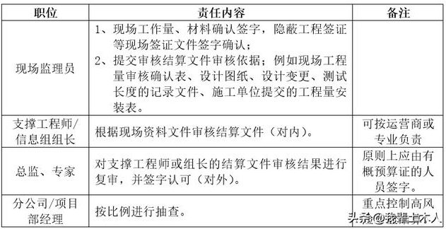
2. 职责分工

3. 工作具备条件
施工单位工程实施进度已经初验完成,并提交《工程款申请付款报告》。
4. 工作内容指导
工程造价的结算审核工作是一项非常复杂的工作。工程造价预算审核人员应该熟练掌握专业的审核知识,严格遵守职业道德,坚持公正的审核原则认真进行审核,充分运用专业知识和实践经验来处理设计过程中的复杂问题。竣工结算是工程造价控制的最后一关,若不能严格把关将会造成不可挽回的损失。因此要求审核人员要认真、细致、不少算、不高估,不存侥幸心理,保持良好的职业道德与自身信誉。在以上基础上保证“量”与“价”的准确合理,做好工程结算去虚存实,保证工程结算审计的准确性,只有这样才能有效地控制工程结算。
1) 监理在审核文件时需把握六不签原则,即:
a、不能提供施工合同的不签;
b、与设计文件和设计变更单不符的不签;
c、不具备付款条件的不签;
d、超合同金额不签;
e、工程量不准的不签;
f、结算款没有提供验收证明以及甲方要求审核依据证明的不签。
2) 严把以上“六不签”的有“三关”,即
a、第一关必须是现场监理员,要认真仔细核实工程量,对于工程量不准的必须按照现场实际发生工程量给予签订,对于施工单位上报的安装量总表数量每项内容如超过5%,按照考评细则给予考评;
b、第二关是支撑工程师和组长,总监代表或项目经理按施工合同进行把关,对现场监理员核实工程量的行为进行控制,对现场监理员核实工程量进行抽查,发现不实责令整改并计入内部月度考核为C;
c、第三关是项目经理或总监,按照“六不签”原则进行全面核实把关,针对施工合同条款,核实工程量和结算资料无误情况下,在《工程款申请付款报告》上签署付款意见,并盖公章。
3) 四级审核:即监理员核对现场签证,支撑工程师和(信息)组长审核,总监或专家负责终审签字,分公司/项目部经理抽查。具体如下:
A、 监理员核对(现场资料确认责任人):
a)各种费用有签证手续;
b)各种资料、图纸、设计变更单是否齐全完整;
c)结算金额是否在单项合同范围内;
d)工程量是否与实际相符;
e)工程取费是否与施工框架合同是否相符;
f)工程余、折旧料的处理是否符合规定;
g)定额等套用是否正确;
h)签字盖章是否齐全;
B、 由支撑工程师或(信息)组长审核(结算过程审核责任人):
a) 对核对意见进行核实;
b) 合同条件的核对(预付款、进度款、结算款、保修款等),确定付款比例;
c) 核对:该工序是否经过验收,是否有验收报告和外部审计公司通过的三算表;
d) 与签认核对:做到图实相符;
e) 施工图与结算表、设计文件核对,避免重复多收;
f) 结算与合同核对,避免超投资、超规模;
C、 总监或专家负责终审(结算文件审核结果书面责任人):
a) 对支撑工程师审核结果进行终审;
b) 对超规模、投资、施工费的工程项目进行分析,做出分析报告;
c) 签署终审意见,签字确认(对外,原则上必须有概预算证人员负责)。
D、 分公司/项目部经理负责抽查(结算文件审核结果内部总责任人):
a) 以运营商、专业或项目按比例对总监或专家复审结果进行抽查;
b) 对超规模、投资、施工费的工程项目进行分析,做出分析报告;
c) 对结算审核负责总责任。
5. 提交工程结算送审审核表报送结算审计时,重点要注意的是:
1)送审审核表中除签名盖章外应是打印稿;
2)正确填写降点前送审金额和降点数,并确保与电子版资料相符;
3)资料清单填写完整、齐全;
4)在送审表中准确标明所送审工程的类型。
6. 具体的送审资料要求
1)完整的结算送审审核表;(必须提供)
2)送审结算书及相应的电子文档;(必须提供)
3)委托审核结算的情况说明及具体要求;(必须提供)
4)此份资料主要是对工程情况进行说明,比如工程的性质,工程中途施工变更;同时对工程预算编制情况进行说明,比如工程取费标准是什么,哪些费用是独立支付的,哪些费用是不参与降点的等等。
5)委托范围内的全部施工图纸(竣工图纸)以及相应的电子文档;(必须提供)
6)施工图纸和电子文档必须保持一致。
7)建筑工程施工合同及补充协议;(必须提供,纸质版)
8)工程招投标文件、投标报价书及相应的电子文档;(工程取费与标书有关的必须提供)
9)设计变更及签证单;(发生变更则必须提供)
10) 对于施工过程中发生的施工方案设计变更,施工单位必须提供经三方(施工单位、监理和甲方)签字确认的现场签证单。
11) 甲方认价证明材料;(有必要则提供)
12) 竣工验收证明;
13) 工程量确认书;(必须提供)
14) 对于工程量,必须由监理签字确认,提供工程结算审核差异表,审计单位根据确认的工程量进行审计工作。
15) 其他与工程结算相关的文件、资料等。
16) 比如施工单位自购设备或材料的款项,施工单位必须提供发票原件核对,并且发票上要有实施部门相关人员签名,若没有原件则复印件上要有实施部门盖章和经办人员签名;再如行政服务中心实施工程中所涉及到的独立费和咨询费应提供相关证明资料等等。
7. 工程造价结算审核应注意的事项:
1) 工程造价预算审计工作必须紧扣建筑施工合同:
建筑施工合同是承包人进行工程建设,发包人支付价款的合同,建筑施工合同具有合同的一般属性,如平等自愿原则、诚实信用原则。如建筑施工合同未涉及的问题,可以参照合同法一般原则进行处理。我们在审计过程中应充分领悟建筑施工合同的制定原则及具体含义,遇到问题能准确进行判断,了解合同中的造价是如何确定的,包含哪些工作内容,如建设方在合同中有违反法律法规的条款,需要审计人员熟悉我国法律和相关法规,并根据法律法规来加以纠正。
2) 平时多搜集、整理好竣工资料:
竣工资料包括:工程竣工图、设计变更通知、各种签证、主材的合格证、单价等。竣工图是工程交付使用时的实样图。对于工程变化不大的,可在施工图上变更处分别标明,不用重新绘制;对于工程变化较大的一定要重新绘制竣工图,对结构件和门窗重新编号。设计变更通知必须是由原设计单位下达的,必须要有设计人员的签名和设计单位的印章。各种签证资料、合同签证,它决定着工程的承包形式与承包资格、方式、工期及质量奖罚;现场签证即施工签证,包括设计变更联系单如实施工确认签证;主体工程中隐蔽工程签证;暂不计入但说明按实际工程量结算的项目工程量签证以及一些预算外的用工、用料或建设单位原因引起的返工费等。主要建筑材料规格、质量与价格,必须要建设单位签证,如果因某种原因需其价格销售表可备查招投标文件。对于一些涉及工期较长的工程,价格涨跌幅度较大,必须分期多批对主要建材与建设单位进行价格签证,签证是决算的计算依据,必须数据准确。
3) 补充费用是否有依据
在工程施工过程中,由于新情况变化,会发生设计变更、签证使造价增减,对这一类费用如何审计呢?我们应该分开处理:
设计变更部分:必须是具有设计资格单位出具的设计变更才是合法有效的,且变更原因造成未施工的费用要随之扣减。
签证部分:首先必须审查签证的合法性,应该依据合同的约定程序办理签证手续。其次审查签证的合理性,审计人员应该充分利用专业知识进行判断:能明确该签证费用已含在合同造价中则不应计取,要杜绝巧立名目推翻合同的情况发生。另外签证之间有时会发生工程量交叉的现象,工程造价预算审计人员应该根据资料认真审查。
原合同或原施工图不明确的费用,确实属于签证,建设方又不肯签证的情况,审计人员应本着公正的原则充分运用组织协调能力将问题圆满解决。如果仍然不能解决,则可以依据合同有关条款进行仲裁或判决。
慎重对待新工艺新材料取定单价,新工艺新材料的使用频率越来越高,相应的补充定额尚未出台,审计人员应慎重对待此类单价,必须时还要深入市场了解建筑材料的品种及价格。
4) 深入施工现场全面掌握工程实况,做到心中有数,才能具体问题具体分析:
由于从事预结算工程的审计人员,对某单位工程可能不十分了解,而一些体形较为复杂或装潢复杂的工程,竣工图不可能面面俱到,逐一标明,还有些工程竣工图与现场施工有出入,因现场管理人员不够尽职而使竣工资料有误。
5) 熟悉掌握专业知识,讲究职业道德:
预算人员不仅要全面熟悉定额计算,掌握上级下达的各种费用文件。还要全面了解工程预算定额的组成,以便进行定额的换算和增补。预算员还要掌握一定的施工规范与建筑构造方面的知识。


8. 考核:
8.1. 监理员现场工程量、材料、隐蔽工程签证等现场资料审核、确认不准确的每项次月考核扣5分;不能提交负责项目站点的签证资料文件的每份次(以单份文件为单位)月考核扣10分;
8.2. 组长、支撑工程师审核不准确的每项次扣5分;发现监理员现场资料提供不准确或未提交而未提出考核处罚的每项次扣10分;
8.3. 总监、专家审核不准确的每项次扣5分;发现组长、支撑工程师审核存在问题而未提出考核处罚的每项次扣10分;
8.4. 分公司/项目部经理未按计划抽查的每发现一次扣10分;抽查发现各级审核存在问题的未作考核处理的每次扣10分;
8.5. 存在明显造假或伙同施工单位造假的任何岗位审核人员,直接处以开除处理,情况严重的报公安机关处理。
9. 廉政协议:
分公司/项目部所有人员应与公司签订廉政协议。
编制: 审核: 批准: