首页
首页
建筑图纸
别墅图纸
别墅图纸
某三层别墅设计图纸(含建筑结构水电)
某三层别墅设计图纸(含建筑结构水电)包括总平面布置示意图、首层平面图、阁楼层平面图、屋顶平面图、立面图、1-1剖面图、厨房大样图、卫生间2大样图、楼梯2大样图、
一套联体二层别墅建筑设计图纸
一套联体二层别墅建筑设计图纸包括屋顶平面图、二层平面图、一层平面图、1-1剖面图、南立面图等。
二层别墅建筑设计图纸
二层别墅建筑设计图纸包括一层平面图、二层平面图、阁楼平面图、西立面图、屋面排水示意图、剖面图等。
郊区别墅全套景观概念性设计方案文本
郊区别墅全套景观概念性设计方案文本包括一起现场分析图、成本配置图、开阔天空区图、宁静原野区图、灯光系统图、墙面系统图、平台系统图等。
别墅区建筑设计图纸
别墅区建筑设计图纸包括G型别墅屋顶平面图、G型别墅地下室平面图、G型别墅一层平面图、G型别墅二层平面图、G型别墅1-1剖面图等。
二层别墅详细建筑设计图纸
二层别墅详细建筑设计图纸包括一层平面图、二层平面图、轴立面图、屋面排水示意图、剖面图等。
某大型别墅建筑设计图纸
某大型别墅建筑设计图纸包括入口区总图、入口详图、道路放大图、景观意向图、庭院平面图、大门详图、围墙立面图、庭院意向图等。
三层别墅建筑设计图纸
三层别墅建筑设计图纸,包括车库平面图、一层平面图、二层平面图、三层平面图、屋面平面图、一层板钢筋图、一层梁钢筋图、柱基础平面图等,供参考!
三层别墅建筑设计图
三层别墅建筑设计图,包括正立面图、 一层平面图、二层平面图、三层平面图等,供参考!
135平米单家独院式三层别墅设计图
图纸包括:正立面、剖面、一层平面图、二层平面图、三层平面图、屋顶平面图等,供参考!
140平米单家独院式三层别墅设计图
图纸包括:总平面图、一层平面图、二层平面图、二层平面图、屋顶平面图、南立面图、剖面图等,供参考!
105平米三层单家独院式别墅设计图
图纸包括:剖面图北立面图、东立面图、一层平面布置图、二层平面布置图、三层平面布置图、屋顶平面布置图等,供参考!
140平方米三层新农村别墅设计图(含建筑结构水电)
图纸包括:一层平面布置图、屋顶平面布置图、立面图、剖面图、楼梯节点详图、楼梯平面、卫生间大样图、基础平面布置图、住户开关箱系统图、一层配电平面图、给排水平面图等,供参考!
109平米单家独院式别墅设计图
图纸包括:一层平面、屋顶平面、轴立面1-1剖面、楼梯大样、门窗大样及门窗表、基础平面布置图、一层柱位布置图、3.570m梁施工图、屋面梁施工图、屋面板配筋图等,供参考!
二层别墅建筑设计图纸
二层别墅建筑设计图纸,包括南立面、剖面、底层平面、二层平面、屋面平面等,供参考!
三层别墅建筑设计图纸
三层别墅建筑设计图纸,包括南立面图、剖面图、一层平面图、阁楼层平面图、二层平面图、三层平面图、屋顶平面图等,供参考!
119平方米3层独栋别墅设计图
图纸包括:东立面、南立面、西立面、北立面、一层平面、二层平面、三层平面、屋顶平面等,供参考!
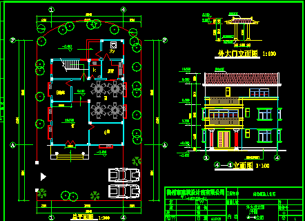
三层别墅建筑设计图
三层别墅建筑设计图,包括外大门立面图、总平面图、立面图、一层平面图、二层平面图、三层平面图、屋面平面图等,供参考!
129平方米3层独栋别墅设计图(建筑结构电)
图纸包括:电气平面图,弱电平面图,平面图,立面图,剖面图,屋顶平面图,楼梯间结构布置、二层(3.600)楼面结构布置图.详图屋面结构布置图等,供参考!
连排二层别墅建筑设计图纸
连排二层别墅建筑设计图纸包括首层平面图、二层平面图、顶层天面平面图、天面平面图、轴立面图、B-B剖面图等。
首页
上一页
下一页
尾页