首页
首页
建筑图纸
别墅图纸
别墅图纸
207平方米二层别墅建筑设计图纸
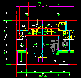
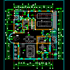
别墅建筑设计图纸面积为207平方米,建筑层数为二层。包括一层平面图、二层平面图、屋顶平面图、立面图、剖面图、效果图。
78平方米二层别墅建筑设计图纸
别墅建筑设计图纸面积为78平方米,建筑层数为二层。包括一二层平面图、立面图、剖面图、效果图。
149平方米三层双联别墅建筑设计图纸
户型为三层两户双联式,砖混结构,每户占地面积为116.64平方米(含庭院),每户建筑面积149平方米。本户型外观造型简洁大方,房间尺度设计适宜,空间利用率高,与农村自然和谐。
130平方米二层别墅建筑设计图纸
别墅建筑设计图纸面积为130平方米,建筑层数为二层。包括一层平面图、二层平面图、立面图、剖面图、屋顶平面图、效果图。
70平方米二层别墅建筑设计图纸
别墅建筑设计图纸面积为70平方米,建筑层数为二层。包括一层平面图、二层平面图、屋顶平面图、立面图、剖面图、效果图。
77平方米二层别墅建筑设计图纸
别墅建筑设计图纸建筑面积为77平方米,建筑层数为二层。包括一层平面图、二层平面图、剖面图、立面图。
208平方米二层别墅建筑设计图纸
别墅建筑设计图纸面积为208平方米,建筑层数为二层。包括一层平面图、二层平面图、立面图、剖面图、屋顶平面图、效果图。
211平方米二层独院式别墅建筑设计图纸
户型为二层单家独院式,占地面积192.66平方米(含庭院),建筑面积211.42平方米,建筑参考造价14.8万元。包括一层平面图、二层平面图、立面图、剖面图、屋顶平面图、效果图。
180平方米别墅建筑设计图纸
别墅建筑设计图纸面积为180平方米。包括一层平面图、立面图、剖面图、效果图。
70平方米二层别墅建筑设计图纸
别墅建筑设计图纸面积为70平方米,建筑层数为二层。包括一层平面图、二层平面图、立面图、剖面图、屋顶平面图、效果图。
220平方米三层独院式别墅建筑设计图纸
户型为三层单家独院式,适于六口之家,占地面积97.44平方米,建筑面积220.98平方米,本户型平面布置紧凑,采光通风良好;具有浓郁的田园气息,砖混结构,适合普通家庭建造。
153平方米三层独院式别墅建筑设计图纸
户型为单家独院式,砖混结构,占地面积96.67平方米(含院落),建筑面积153.24平方米,本户型设有前庭和后院,平面功能分区明确,布置合理,色彩清新淡雅,具有浓郁的田园气息。
213平方米二层独院式别墅建筑设计图纸
户型为二层单家独院式,砖混结构,占地面积151.2平方米,建筑面积213.84平方米一楼设有客厅、餐厅、厨房、卫生间、工具间、卧室;一楼后院设有猪舍和饲料加工间;
440平方米三层独院式别墅建筑设计图纸
户型为三层单家独院式,砖混结构,占地面积194.58平方米(含院落),建筑面积440.55平方米。本户型设有前庭和后院,使用功能完善、合理,造型美观大方,富有时代气息。
295平方米二层独院式别墅建筑设计图纸
户型为2层单家独院式,砖混结构,占地面积189.42平方米(含院落),建筑面积295.74平方米,建筑参考造价20.7万元。包括一层平面图、二层平面图、屋顶平面图、立面图、剖面图。
157平方米二层独院式别墅建筑设计图纸
户型为二层单家独院式, 砖混结构,占地面积196.76平方米(含院落),建筑面积157.72平方米,建筑参考造价12.6万元。本户型采用全坡屋面,具有较好的防水、隔热功能,设有后院。
147平方米二层独院式别墅建筑设计图纸
户型为单家独院式,砖混结构,占地面积66.4平方米,建筑面积147平方米,建筑参考造价11.76万元。一楼设有客厅、车库、餐厅、厨房、卫生间和老人房;
216平方米三层别墅建筑设计图纸
别墅建筑设计图纸面积为216平方米,建筑层数为三层。包括一层平面图、二三层平面图、屋顶平面图、立面图、剖面图、效果图。
187平方米三层独院式别墅建筑设计图纸
户型为三层单家独院式,砖混结构,占地面积183.6平方米,建筑面积187平方米,建筑参考造价14.96万元。
149平方米三层别墅建筑设计图纸
户型为单家独院式,砖混结构,占地面积97.58平方米,建筑面积149.15平方米,建筑参考造价11.9万元。
首页
上一页
下一页
尾页