首页
首页
建筑图纸
别墅图纸
别墅图纸
120平方米二层别墅建筑设计图纸
别墅建筑设计图纸面积为120平方米,建筑层数为二层。包括一层平面图、二层平面图、立面图、效果图。
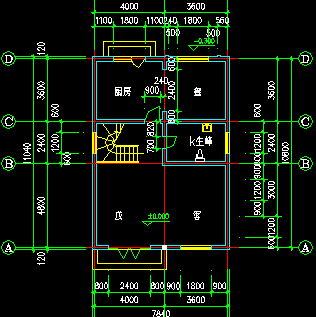
117平方米二层别墅建筑设计图纸
别墅建筑设计图纸面积为117平方米,建筑层数为二层。包括背立面图、侧立面图、二层平面图、一层平面图、剖面图、屋顶平面图、正立面图。
86平方米二层别墅建筑设计图纸
别墅建筑设计图纸面积为86平方米,建筑层数为二层。包括侧立面图、二层平面图、首层平面图、总平面图、首层平面图、梯间屋顶效果图、屋顶平面图、正立面图。
80平方米二层别墅建筑设计图纸
别墅建筑设计图纸面积为80平方米,建筑层数为二层。包括剖面图、北立面图、东立面图、顶层平面图、二层平面图、南立面图、西立面图、效果图、一层平面图、总平面图等。
112平方米二层别墅建筑设计图纸
别墅建筑设计图纸面积为112平方米,建筑层数为二层。包括剖面图、立面图、一层平面图、二层平面图、屋顶平面图、效果图。
242平方米四层别墅建筑设计图纸
别墅建筑设计图纸面积为242平方米,建筑层数为四层。包括标准层平面图、侧立面图、架空层平面图、剖面图、屋面平面图、效果图、正立面图。
140平方米六层别墅建筑设计图纸
别墅建筑设计图纸面积为140平方米,建筑层数为六层。包括一层平面图、二层平面图、北立面图、东立面图、西立面图、南立面图、三五层平面图、剖面图、四六层平面图、效果图。
195平方米三层别墅建筑设计图纸
户型为两层半两户双联式住宅,框架结构,每户占地面积为79.8平方米,建筑面积为195.01平方米,建筑参考造价为14.735万元。包括背立面图、侧立面图、正立面图、剖面图、效果图。
199平方米三层联排别墅建筑设计图纸
户型为联排式,采用框架结构,每户占地面积82.8平方米,建筑面积199.95平方米,包括北立面图、东立面图、屋顶平面图、总平面图、一层平面图、二层平面图、三层平面图。
204平米二层别墅建筑设计图纸
建筑占地面积204平方米,建筑层数二层 首层平面图、二层平面图、首层天花图、二层天花图、首层地面图、二层地面图、二层砌筑图、首二层卧室卫生间洁具图、
100平方米二层双联别墅建筑设计图纸
户型为两户双联式,混合结构,每户占地面积80平方米,建筑面积100平方米,建筑参考造价7.0万元。包括侧立面图、正立面图、剖面图、二层平面图、一层平面图、屋顶平面图、效果图。
308平方米二层别墅建筑设计图纸
别墅建筑设计图纸面积为308平方米,建筑层数为二层。包括剖面图、背立面图、侧立面图、二层平面图、首层平面图、屋顶平面图、效果图、正立面图。
121平米二层别墅建筑设计图纸
建筑占地面积121平米,建筑层数二层 121平米二层别墅建筑设计图纸内包括首层平面图、二层平面图、首层天花图、二层天花图、首层地面图、二层地面图
207平方米二层别墅建筑设计图纸
别墅建筑设计图纸面积为207平方米,建筑层数为二层。包括一层平面图、二层平面图、效果图、屋顶平面图、立面图。
272平方米三层别墅建筑设计图纸
别墅建筑设计图纸面积为272平方米,建筑层数为三层。包括背立面图、侧立面图、一层平面图、二层平面图、三层平面图、剖面图、屋顶平面图、效果图、正立面图。
77平方米三层别墅建筑设计图纸
别墅建筑设计图纸面积为77平方米,建筑层数为三层。包括北立面图、东立面图、南立面图、一层平面图、二层平面图、三层平面图、剖面图、效果图。
153平方米二层别墅建筑设计图纸
别墅建筑设计图纸面积为153平方米,建筑层数为二层。包括剖面图、立面图、二层平面图、一层平面图、屋顶平面图、效果图。
131平米二层别墅建筑设计图纸
建筑占地面积131平方米,建筑层数二层 首层平面图、二层平面图、首层天花图、二层天花图、首层地面图、二层地面图、二层砌筑图。
120平方米二层别墅建筑设计图纸
别墅建筑设计图纸面积为120平方米,建筑层数为二层。采用框架结构,墙体为烧结页岩多孔砖,木门,铝合金玻璃窗,楼地面为陶瓷地面砖。
63平米三层别墅建筑结构设计图纸
建筑占地面积63平方米,建筑层数三层 63平米三层别墅建筑结构设计图纸内包括首层平面图、二层平面图、首层天花图、二层天花图
首页
上一页
下一页
尾页