首页
首页
建筑图纸
别墅图纸
别墅图纸
308平方米三层别墅建筑设计图纸
别墅建筑设计图纸面积为308平方米,建筑层数为三层。包括面积为三层平面图、二层平面图、一层平面图、屋顶剖面放大图、剖面图、立面图、屋顶平面图。
288平方米三层仿古别墅建筑图纸
两套仿古别墅建筑图纸面积为288平方米,建筑层数为三层。包括四层平面图、首层平面图、二层平面图、三层平面图、屋顶平面图、坡屋底出线大样、挂瓦大样、立面图、门楼大样、车库入口大样、楼梯平台栏杆详图、楼梯栏杆详图、楼梯平台栏杆详图等。
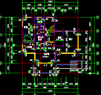
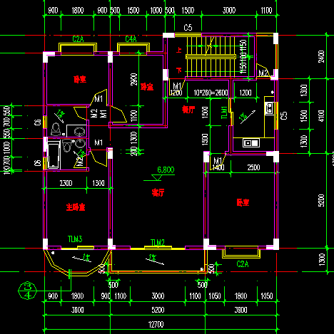
294平方米二层独立别墅施工图纸
独立别墅施工图纸面积为294平方米,建筑层数为二层。包括楼梯屋顶平面图、二层平面图、屋顶平面图、地下室平面图、一层平面图、景观休息廊柱详图、窗套立面图、窗立面详图、门窗表。
632平方米二层独立别墅施工图纸
独立别墅施工图纸面积为632平方米,建筑层数为二层。包括一层平面图、二层平面图、楼梯一层平面图、阁楼平面图、窗套立面图、屋顶平面图、立面图、剖面图。
226平方米四层闽南特色别墅建筑设计图纸
闽南特色别墅建筑设计图纸面积为226平方米,建筑层数为四层。包括底层平面布置图、底层平面布置图、三层平面布置图、底层楼梯平面、二至四层楼梯平面。
237平方米三层别墅建筑设计图纸
别墅建筑设计图纸面积为237平方米,建筑层数为三层。包括底层平面图、二层平面图、窗大样图、三层平面图、剖面图、屋顶平面图、正立面图、背立面图、侧立面图、屋面配筋图。
272平方米二层别墅建筑施工图纸
别墅建筑施工图纸面积为272平方米,建筑层数为二层。包括一层平面图、屋顶平面图、二层平面图、立面图、剖面图。
135平方米二层农村别墅建筑设计图纸
农村别墅建筑设计图纸面积为135平方米,建筑层数为二层。包括底层平面图、二层平面图、剖面图、西立面图、南立面图、北立面图、屋顶平面图、楼梯一层平面图、楼梯二层平面图。
302平方米二层别墅式办公楼建筑设计图纸
别墅式办公楼建筑设计图纸面积为302平方米,建筑层数为二层。包括一层平面图、二层平面图、屋顶平面图、右侧立面图、一层平面图、二层平面图、正立面图、屋面图、总平面图。
96平方米别墅建筑设计图纸
别墅建筑设计图纸面积为96平方米。包括标准层平面图、基础平面图、一层平面图、屋面板配筋图、屋面平面图、3.00m平面板配筋图、门头大样图。
151平方米三层别墅建筑施工图纸
别墅建筑施工图纸面积为151平方米,建筑层数为三层。包括立面图、剖面图、一层平面图、二层平面图、三层平面图、屋顶平面图、楼梯详图。
205平方米二层别墅建筑施工图纸
别墅建筑施工图纸面积为205平方米,建筑层数为二层。包括底层平面图、二层平面图、屋顶平面图、立面图、剖面图、一二层给排水平面图、给排水及煤气管道系统图、一层楼梯平面图、二层楼梯平面图、地下层平面图、屋面平面图。
237平方米二层别墅建筑设计图纸
别墅建筑设计图纸面积为237平方米,建筑层数为二层。包括一层平面图、三层平面图、剖面图、立面图、二层平面图、屋顶平面图。
115平方米三层别墅建筑设计图纸
别墅建筑设计图纸面积为115平方米,建筑层数为三层。包括一层平面图、二层平面图、三层平面图、南立面图、西立面图、东立面图、北立面图、剖面图。
185平方米四层别墅建筑设计图纸
别墅建筑设计图纸面积为185平方米,建筑层数为四层。包括四层平面图、二层平面图、三层平面图、一层平面图、车库平面图等。 2017-03-02
240平方米二层别墅建筑施工图纸
别墅建筑施工图纸面积为240平方米,建筑层数为二层。包括屋顶平面图、二层平面图、一层平面图、南立面图、东立面图、北立面图、西立面图、剖面图。
212平方米二层别墅建筑施工图纸
别墅建筑施工图纸面积为212平方米,建筑层数为二层。包括西立面图、南 立面图、东立面图、北立面图、屋顶平面图、首层平面图、剖面图、二层平面图。
183平方米三层别墅建筑设计图纸
别墅建筑设计图纸面积为183平方米,建筑层数为三层。包括立面图、二层平面图、剖面图、三层平面图、屋顶平面图、底层平面图、屋面结构图、二三层楼面配筋图。
195平方米三层别墅建筑设计图纸
别墅建筑设计图纸面积为195平方米,建筑层数为三层。包括西立面图、剖面图、南立面图、东立面图、一层平面图、二层平面图、三层平面图、屋顶平面图、北立面图。
340平方米三层别墅建筑施工图纸
别墅建筑施工图纸面积为340平方米,建筑层数为三层。包括地下一层平面图、一层平面图、三层平面图、屋顶平面图、二层平面图、立面图、剖面图。
首页
上一页
下一页
尾页