首页
首页
建筑图纸
别墅图纸
别墅图纸
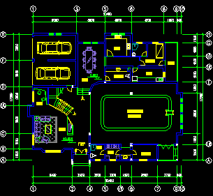
别墅建筑户型平面图
别墅建筑户型平面图,供参考!
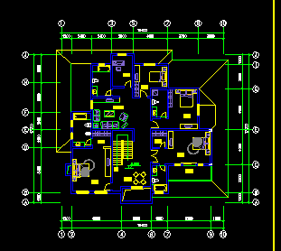
几套别墅建筑设计图纸
几套别墅建筑设计图纸包括车库层平面图、一层平面图、阁楼层平面图、二层平面图、屋顶层平面图、南立面图等。
三层别墅建筑设计图纸
三层别墅建筑设计图纸包括首层平面图、二层平面图、三层平面图、顶层平面图、正立面图、天沟大样图、一楼栏河大样图、阳台大样图、大门阳台大样图等。
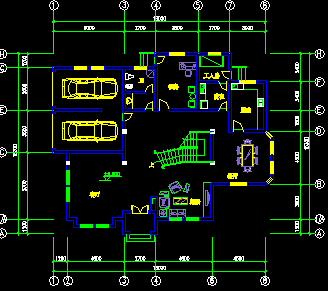
二层别墅建筑设计图纸
二层别墅建筑设计图纸包括一层平面图、二层平面图、南立面图等。
二层别墅建筑设计图纸
二层别墅建筑设计图纸包括底层平面图、西立面图、二层平面图等。
二层别墅建筑设计图纸
二层别墅建筑设计图纸包括北立面图、二层平面图、一层平面图等。
二层别墅建筑设计图纸
二层别墅建筑设计图纸包括一层平面图、二层平面图、屋面平面图、剖面图、东立面图等。
二层别墅建筑设计图纸
二层别墅建筑设计图纸包括一层平面图、二层平面图、屋面平面图、剖面图、东立面图等。
二层别墅建筑设计图纸
二层别墅建筑设计图纸包括一层平面图、二层平面图、屋面平面图、剖面图、立面图等。
二层别墅建筑设计图纸
二层别墅建筑设计图纸包括一层平面图、二层平面图、屋面平面图、剖面图、东立面图等。
二层别墅建筑设计图纸
二层别墅建筑设计图纸包括一层平面图、二层平面图、屋面平面图、剖面图、东立面图等。
三层别墅建筑设计图纸
三层别墅建筑设计图纸包括一层平面图、二层平面图、三层平面图、屋面平面图、南立面图、剖面图等。
三层别墅建筑设计图纸
三层别墅建筑设计图纸包括一层平面图、二层平面图、三层平面图、屋顶平面图、北立面图、剖面图等。
三层别墅建筑设计图纸
三层别墅建筑设计图纸包括一层平面图、二层平面图、三层平面图、屋面平面图、东立面图等。
二层别墅建筑设计图纸
二层别墅建筑设计图纸包括一层平面图、二层平面图、剖面图、屋顶平面图、西立面图等。
二层别墅建筑设计图纸
二层别墅建筑设计图纸包括一层平面图、二层平面图、剖面图、屋顶平面图、西立面图等。
二层别墅建筑设计图纸
二层别墅建筑设计图纸包括一层平面图、二层平面图、屋顶平面图、剖面图、北立面图等。
三层别墅建筑设计图纸
三层别墅建筑设计图纸包括一层平面图、三层平面图、二层平面图、东立面图、剖面图等。
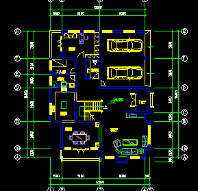
别墅建筑户型平面图
别墅建筑户型平面图,供参考!
三层别墅建筑设计图纸
三层别墅建筑设计图纸包括剖面图、立面图、一层平面图、二层平面图、三层平面图等。
首页
上一页
下一页
尾页