首页
首页
建筑图纸
别墅图纸
别墅图纸
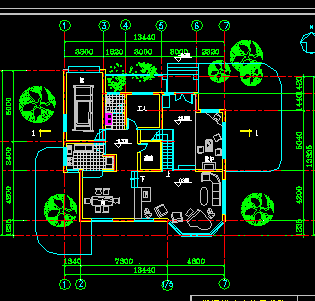
某二层别墅建筑设计图纸
某二层别墅建筑设计图纸包括一层平面图、二层平面图、立面图、屋顶平面图等。
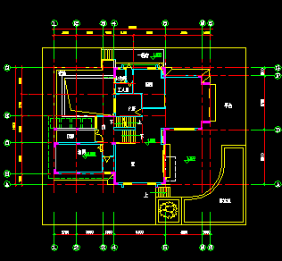
二层别墅建筑设计图纸
二层别墅建筑设计图纸包括屋面平面图、底层平面图、二层平面图、南立面图等。
二层别墅建筑设计图纸
二层别墅建筑设计图纸包括屋顶平面图、一层平面图、二层平面图、北立面图、剖面图等。
三层别墅建筑设计图纸
三层别墅建筑设计图纸包括底层平面图、二层平面图、屋顶层平面图、剖面图、北立面图、三层平面图等。
三层别墅建筑设计图纸
三层别墅建筑设计图纸包括地下层平面图、屋顶层平面图、二层平面图、底层平面图、南立面图、三层平面图等。
三层别墅建筑设计图纸
三层别墅建筑设计图纸包括底层平面图、三层平面图、屋面平面图、楼梯间放大平面图、烟囱,柱式大样图、檐口节点大样图、1-1剖面图、立面图等。
二层别墅建筑设计图纸
二层别墅建筑设计图纸包括立面图、屋面平面图、底层平面图、二层平面图、南立面图等。
二层别墅建筑设计图纸
二层别墅建筑设计图纸包括底层平面图、二层平面图、西立面图等。
某别墅建筑设计图纸
某别墅建筑设计图纸包括一层平面图、南立面图、三层平面图、二层平面图、屋顶平面图等。
三层别墅建筑设计图纸
三层别墅建筑设计图纸包括一层平面图、南立面图、三层平面图、二层平面图、屋顶平面图等。
一层大别墅建筑设计图纸
一层大别墅建筑设计图纸包括底层平面图、南立面图等。
二层别墅建筑设计图纸
二层别墅建筑设计图纸包括一层平面图、二层平面图、南立面图等。
二层别墅建筑设计图纸
二层别墅建筑设计图纸包括北立面图、二层平面图、一层平面图等。
某别墅建筑设计图纸
某别墅建筑设计图纸包括屋面平面图、西立面图、1-1剖图、二层平面图、一层平面图等。
二层别墅建筑设计图纸
二层别墅建筑设计图纸包括底层平面图、门窗大样图、二层平面图、屋面平面图、楼梯间,卫生间放大平面图、立面图、剖面图、节点大样图等。
二层别墅建筑设计图纸
二层别墅建筑设计图纸包括阁楼层平面图、屋面平面图、西立面图、1-1剖图、二层平面图、一层平面图等。
二层别墅建筑设计图纸
二层别墅建筑设计图纸包括地下一层平面图、首层平面图、二层平面图、盖顶平面图、立面图等。
三层别墅建筑设计图纸
三层别墅建筑设计图纸包括地下室平面图、一层平面图、2-2剖面图、卫生间大样图、厨房大样图、楼梯一层平面图、三层平面图、屋顶平面图等。
二层别墅建筑设计图纸
二层别墅建筑设计图纸包括地下室平面图、首层平面图、二层平面图、轴立面图等。
三层别墅建筑设计图纸
三层别墅建筑设计图纸包括首层平面图、二层平面图、三层平面图、屋顶平面图、立面图、剖面图等。
首页
上一页
下一页
尾页