首页
首页
建筑图纸
别墅图纸
别墅图纸
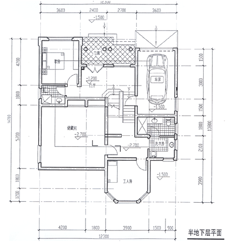
汇景台四层别墅建筑设计图纸
汇景台四层别墅建筑设计图纸包括A11别墅入口拼接立面图、车库层平面图、四层平面图、屋顶层平面图、一层平面图、屋顶俯视图、三层平面图、剖面图等。
三层别墅装修施工图(含效果图)
三层别墅装修施工图(含效果图),包括首層尺寸間隔圖、首層平面圖、首層天花圖 、首層供電圖 、首層傢俬圖等,供大家参考!
三层别墅装修施工图(含效果图)
三层别墅装修施工图(含效果图),包括首層尺寸間隔圖、首層平面圖、首層天花圖 、首層供電圖 、首層傢俬圖等,供大家参考!
复式别墅建筑装修图纸(含效果图)
复式别墅建筑装修图纸(含效果图),包括天花平面图、平面布置图、地下室索引图、平面图、立面图、剖面图等,供大家参考!
三室两厅别墅装修施工图(含效果图)
三室两厅别墅装修施工图(含效果图),包括建筑墙体尺寸图、建筑墙体变更图、家居平面布置图、天花布置图、电器系统图、照明布置图、插座布置图、弱电布置图等
三室两厅洋房装修施工图(含效果图)
三室两厅洋房装修施工图(含效果图),包括平面布置图、天花布置图、铺地布置图、墙体定位图等,供大家参考!
四层别墅建筑设计图纸
四层别墅建筑设计图纸包括入口拼接立面图、车库层平面图、四层平面图、屋顶层平面图、一层平面图、二层平面图、三层平面图、1-1剖面图、一层拼接平面图等。
二层别墅全套建筑设计图纸
二层别墅全套建筑设计图纸包括一层平面图、二层平面图、屋顶平面图、正立面图、剖面图、入口剖面图、顶层窗窗套详图、外墙拐角大样图等。
三层别墅建筑施工图纸
三层别墅建筑施工图纸包括管道穿楼板大样图、轴立面图、一层平面图、夹层平面图、三层平面图、 二层平面图、屋顶平面图、A-A剖面图、卫2卫3大样图等。
3层别墅建筑施工图纸
3层别墅建筑施工图纸,包括平面图、立面图、剖面图等,供大家参考!
10套别墅平面图加效果图
10套别墅平面图加效果图,供大家参考!
16套别墅建筑设计图
16套别墅建筑设计图,包括平面图、立面图、剖面图等,供大家参考!
3套二层别墅建筑设计图纸
3套二层别墅建筑设计图纸包括首层平面图、二层平面图、1-1剖面图、层顶平面图、南立面图等。
几套别墅建筑设计图纸
几套别墅建筑设计图纸包括C型别墅首层平面图、 C型别墅二层平面图、C型别墅立面图、地下室平面图等。
几套斜屋顶别墅建筑设计图纸
几套斜屋顶别墅建筑设计图纸包括一,二层平面图、剖面图、三层,屋顶平面图、南,北立面图等。
3层别墅施工图纸(含建筑、结构、给排水、电气)
3层别墅施工图纸(含建筑、结构、给排水、电气),包括平面图、立面图、剖面图等,供大家参考!
私家三层别墅建筑设计图纸
私家三层别墅建筑设计图纸包括一层平面图、二层平面图、三层平面图、屋顶平面图、1-1剖面图、立面图等。
3套2层小别墅建筑设计图纸
3套2层小别墅建筑设计图纸,包括平面图、立面图、剖面图等,供大家参考!
简单三层别墅全套建筑设计图纸
简单三层别墅全套建筑设计图纸包括轴立面图、剖面图、烟囱剖面图、二层平面图、首层平面图、屋顶平面图、三层平面图等。
300平米别墅建筑施工图
300平米别墅建筑施工图,包括平面图、立面图、剖面图等,供大家参考!
首页
上一页
下一页
尾页