首页
首页
建筑图纸
别墅图纸
别墅图纸
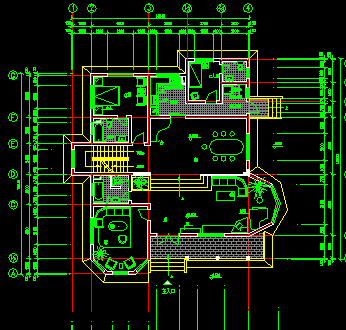
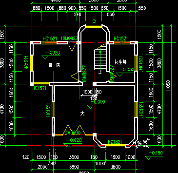
二层别墅建筑施工图纸
二层别墅建筑施工图纸包括地下一层平面图、首层平面图、8-1轴立面图、二层平面图、屋顶层平面图等。
双拼豪华别墅建筑施工图纸
双拼豪华别墅建筑施工图纸包括一层平面图、地下室平面图、三层平面图、屋顶平面图、剖面图A-A 、正门/围墙立面图、立面图等。
三层别墅建筑设计图纸
三层别墅建筑设计图纸包括首层平面图、二层平面图、轴立面图、三层平面图、屋面层平面图、剖面图、厨房、厕所大样图、阳台、门楼大样图、阳台大样图、楼梯大样图等。
某豪华三层别墅建筑设计图纸
某豪华三层别墅建筑设计图纸包括首层平面图、二层平面图、三层平面图、屋面层平面图、轴立面图、剖面图、墙身大样图、阳台、门楼大样图、厨房、厕所大样图、阳台大样图(一)、
豪华三层别墅建筑设计图纸
豪华三层别墅建筑设计图纸包括二层平面图、一层平面图、三层平面图、轴立面图、屋顶平面图、剖面图、塔楼立面、剖面大样图、塔楼平面大样图、T1楼梯大样图、门厅大样图、墙体大样图、
水上二层别墅建筑施工图纸
水上二层别墅建筑施工图纸包括东立面图、屋顶平面图、底层平面图、二层平面图、阁楼平面图、台阶挡墙详图、剖面图、立面图等。
乡间别墅建筑设计图纸
乡间别墅建筑设计图纸包括屋顶平面图、楼梯屋顶配筋图、二层平面图、楼梯屋顶图、屋顶平面图、一层平面图、三层平面图、基础平面图、门厅柱基础平面、正立面图等。
多套别墅建筑设计图纸
多套别墅建筑设计图纸包括一层平面图、正立面图、二层平面图、屋顶平面图、客厅立面图、基础平面布置图等。
私家三层别墅建筑施工图纸
私家三层别墅建筑施工图纸包括一层平面图、二、三层平面图、顶层平面图、临街正立面图、地下室平面图等。
二层私家别墅建筑施工图纸
二层私家别墅建筑施工图纸包括一层平面图、主入口雨蓬放大图、二层平面图、1-1剖面图、屋顶平面图、老虎窗大样图、门窗大样图、立面图等。
三层别墅建筑设计图纸
三层别墅建筑设计图纸包括底层平面图、轴立面图、总平面图、阁楼平面图、天面平面图、剖面图、顶层栏杆大样图、三层平面图、二层平面图等。
私人别墅建筑施工图纸
私人别墅建筑施工图纸包括平面图、立面图、剖面图等。
私人四层别墅建筑设计图纸
私人四层别墅建筑设计图纸包括一层平面图、二层平面图、三层平面图、1-1剖面图、屋顶平面图、四层平面图、立面图等。
私人二层别墅建筑设计图纸
私人二层别墅建筑设计图纸包括总平面图、东立面图、阁楼层平面图、屋顶平面图、二层平面图、一层平面图、入口门斗立面详图、烟囱A-A剖面图、洗衣房详图等。
私人别墅建筑施工图纸
私人别墅建筑施工图纸包括平面图、轴立面图、剖面图等。
四层别墅建筑结构设计图纸
四层别墅建筑结构设计图纸包括首层平面图、二层平面图、三层平面图、四层平面图、屋顶平面图、剖面图、立面图、板钢筋图、梁钢筋图等。
四个中高档三层别墅建筑设计图纸
四个中高档三层别墅建筑设计图纸包括正立面图、屋顶平面图、一层平面图、A-A剖面图、三层平面图、二层平面图等。
四联排三层别墅建筑设计图纸
四联排三层别墅建筑设计图纸包括一层平面图、二层平面图、三层平面图、立面图、剖面图、楼梯平面图、大样图等。
四套经典的别墅建筑施工图纸
四套经典的别墅建筑施工图纸包括A1型三层平面图、A1型地下层平面图、A1型屋顶平面图、三层平面图、正立面图、庭院布置图、楼梯间剖面图等。
别墅建筑设计图纸
别墅建筑设计图纸包括花园布置图、首层平面图、二层平面图、三层平面图、北面图等。
首页
上一页
下一页
尾页