首页
首页
建筑图纸
工业、农业建筑
工业、农业建筑
某酒吧建筑施工图纸
某酒吧建筑施工图纸,包括平面图、立面图、剖面图等,供大家参考!
某KTV建筑施工图纸
某KTV建筑施工图纸,包括天棚图、雕花图、平面图、立面图、剖面图等,供大家参考!
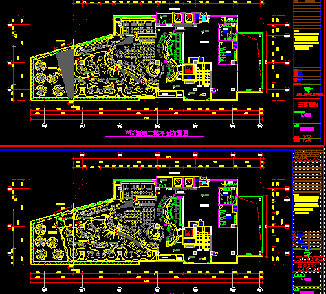
某小区四层高档会所建筑施工图纸
某小区四层高档会所建筑施工图纸包括四层平面图、屋顶平面图、三层平面图、二层平面图、一层平面图、正立面图等
某KTV夜总会建筑施工图纸
KTV夜总会建筑施工图纸,包括顶面布置图、平面图、立面图、剖面图等,供大家参考!
别墅式办公楼建筑设计图纸
别墅式办公楼建筑设计图纸包括一层顶板结构平面图、夹层坡屋顶板结构平面图、基础平面图、墙身大样图、一层平面图、二层平面图、夹层平面图、屋顶平面图、西立面图等。
某工业园四层厂房建筑施工图纸
某工业园四层厂房建筑施工图纸包括一层平面图、二-四层平面图、屋顶平面图、A-A剖面图、一层平面图、1~8轴立面图等
某高级会所建筑设计图纸
某高级会所建筑设计图纸包括正立面图、背立面图、1-1剖面图、一层平面图、左侧立面图、右侧立面图、屋顶平面图等
四层现代综合会所建筑施工图纸
四层现代综合会所建筑施工图纸包括一层平面、二层平面、三层平面、四层平面、地下层平面、西北立面、A-A剖立面、北立面等
7层砖混结构商住楼全套建筑设计图纸
7层砖混结构商住楼全套建筑设计图纸包括一层平面图、通风层平面图、二--五层平面图、六层平面图、屋顶平面图、A-E轴立面图等
3层厂房建筑设计图纸
3层厂房建筑设计图纸包括屋顶层平面图、楼梯间、水箱、机房顶平面图、一层平面图、二层平面图、三层平面图、立面图、1-1剖面图等。
28层剪力墙结构商住楼全套建筑施工图纸
28层剪力墙结构商住楼全套建筑施工图纸包括负一层平面图、首层平面图、二~四层平面图、五~十七层平面图、十九层平面图等
4层菜场建筑施工图纸
4层菜场建筑施工图纸包括底层平面图、二层平面图、三层平面图、屋顶平面图、四层平面图、底层摊位布置及排水图、立面图、B-B剖面图、节点详图(2)、2#楼梯详图等。
6层办公楼建筑设计图纸
6层办公楼建筑设计图纸包括首层平面图、二层平面图、三层平面图、屋顶层平面图、六层平面图、机房、水箱顶平面图、卫生间放大平面图、5-5剖面图、立面图等。
6层现代风格办公楼建筑设计图纸
6层现代风格办公楼建筑设计图纸包括总平面图、首层平面图、二层平面图、四层平面图、三层平面图、六层平面图、五层平面图、北立面图、1-1剖面图等。
某11层拐角综合楼建筑施工图纸
某11层拐角综合楼建筑施工图纸包括总面图、四层平面图、三层平面图、二层平面图、五~十一层平面图、地下室平面图、一层平面图等
某高层住宅综合楼建筑设计图纸
某高层住宅综合楼建筑设计图纸包括水箱层平面图、负二层平面图、负一层平面图、26层平面图、底层平面图等
某小区6+1层住宅楼建筑施工图纸
某小区6+1层住宅楼建筑施工图纸包括跃层平面图、一层平面图、架空层平面图、六层平面图、四五层平面图、三层平面图、一层平面图等
某七层沿街底商住宅楼建筑设计图纸
某七层沿街底商住宅楼建筑设计图纸包括一层组合平面图、二-七层组合平面图、屋顶组合平面图、楼梯详图、一层单元平面图等
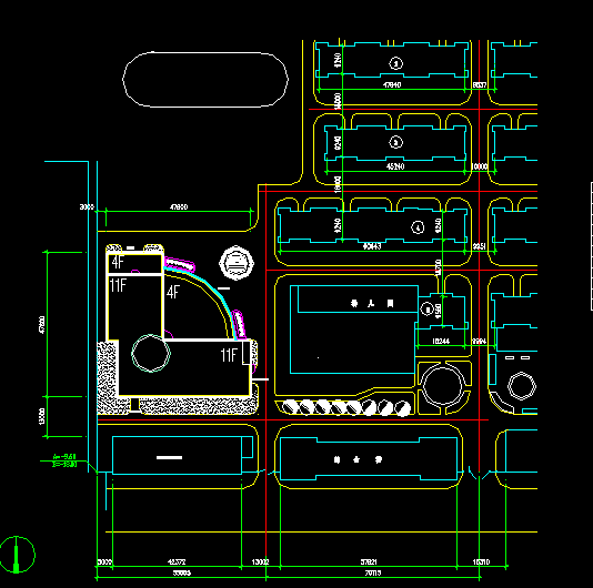
某广场建筑设计图纸
某广场建筑设计图纸包括总平面图等,供参考!
某七层带阁楼联排住宅楼建筑施工图纸
某七层带阁楼联排住宅楼建筑施工图纸包括架空层平面图、四~六层平面图、一~三层平面图、七层平面图、阁楼层平面图、屋顶平面图等
首页
上一页
下一页
尾页