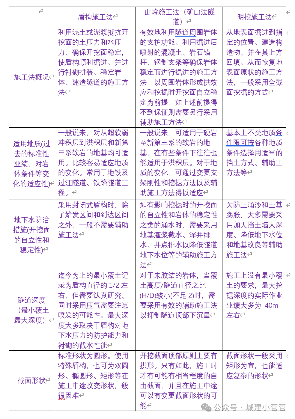
盾构施工法 隧道标准规范《盾构工程篇》同解说(土木学会)盾构:使用盾构一方面防止土体崩塌,一方面进行掘进,在尾部利用衬砌,构筑隧道的施工方法。盾——保护,指盾体,构——构筑,指管片拼装。 山岭施工法(矿山法隧道) 明挖施工法 与盾构及矿山法相比,明挖施工法费用相对较低,维护结构可采用地下连续墙、钻孔灌注桩、放坡、SMW工法桩等措施,同时还可选用逆作法或盖挖法施工工艺。 明挖法、矿山法隧道均参与建设管理,对其工法要点较为了解;本文主要参考《隧道标准规范【盾构篇】及解说》一书梳理,因盾构技术飞速发展,对相关内容做简单更新。 三种方法对比表如下: 



