首页
分享
首页
电气图纸
内容
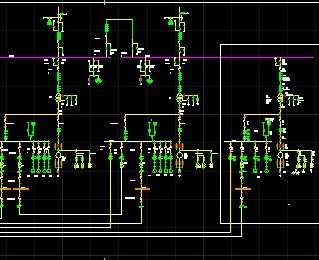
某110KV升压所平面布置图
资料大小
:815 KB
运行环境
:NT/2000/XP/2003/Vista
资料语言
:简体中文
资料评级
:
授权形式
:资料共享
更新时间
:2013-09-29 11:27
发布作者
:榴莲酥
插件情况
:
无插件,请放心使用
文件类型
:
RAR
解压密码
:gc5.com
安全检测
:
瑞星
江民
卡巴斯基
金山
介绍: 某110KV升压所平面布置图,包括110KV升压站电气主接线图,110KV升压站接地布置图,110KV升压站立面布置图,110kV升压站平面,110KV升压站平面布置图等,供各位参考
查看全文
点击进入下载
(需要
0
积分)
相关文章
某110KV升压所平面布置图
20130929
某110KV升压所平面布置图
20160901
某110KV升压所平面布置图
20140709
回到顶部
请复制以下网址分享
某110KV升压所平面布置图
https://m.gc5.com/dqgc/dqtz/10561623.html