首页

  1. 首页
  2. 电气图纸
  3. 内容

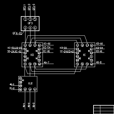
风机油泵控制系统电动阀门接线图

  • 资料大小:58.7 KB
  • 运行环境:NT/2000/XP/2003/Vista
  • 资料语言:简体中文
  • 资料评级
  • 授权形式:资料共享
  • 更新时间:2016-08-18 10:32
  • 发布作者:擦拉黑哟
  • 插件情况 无插件,请放心使用
  • 文件类型 RAR
  • 解压密码:gc5.com
  • 安全检测 瑞星 江民 卡巴斯基 金山
风机油泵控制系统电动阀门接线图
介绍: 风机油泵控制系统电动阀门接线图包括C520风机油泵控制系统电动阀门接线图、520风机油泵控制系统电动阀门原理图等,供大家参考!
点击进入下载 (需要 0 积分)

相关文章

回到顶部
请复制以下网址分享
风机油泵控制系统电动阀门接线图
https://m.gc5.com/dqgc/dqtz/10894856.html