首页

  1. 首页
  2. 电气图纸
  3. 内容

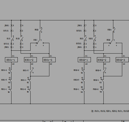
燃气罩式炉炉台风机及电源柜电气原理图

  • 资料大小:145 KB
  • 运行环境:NT/2000/XP/2003/Vista
  • 资料语言:简体中文
  • 资料评级
  • 授权形式:资料共享
  • 更新时间:2016-08-21 11:34
  • 发布作者:擦拉黑哟
  • 插件情况 无插件,请放心使用
  • 文件类型 RAR
  • 解压密码:gc5.com
  • 安全检测 瑞星 江民 卡巴斯基 金山
燃气罩式炉炉台风机及电源柜电气原理图
介绍: 燃气罩式炉炉台风机及电源柜电气原理图包括燃气罩式炉炉台风机控制原理图、燃气罩式炉炉台电源柜元件布置图等,供大家参考!
点击进入下载 (需要 0 积分)

相关文章

回到顶部
请复制以下网址分享
燃气罩式炉炉台风机及电源柜电气原理图
https://m.gc5.com/dqgc/dqtz/10896334.html