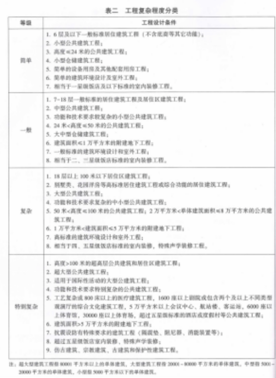
说到设计费,干设计的,一定将设计费算得明明白白又熟练了。那我今天就是向干设计以外的人说一下,这个设计费如何计算? 一、设计费的依据 设计费的计算依据,目前有国家发展计划委员会建设部文件——计价格【2022】10号文,也有当地的一些价格指导文件,如广西的桂建标[2018]37号文(简称37号文)。以下我们用37号文来举例说明。 二、设计费的组成 设计费=基本设计费+设计概算编制费+其他设计费。 其中,设计概算编制费=基本设计费*5%。 上面的计算式,可简写为:设计费=基本设计费*1.05+其他设计费。 三、基本设计费的计算 这个费用的计算,才是设计费中比较难的一部分,费用分档计算,采用工程建安费对应两个数值区间的直线内插法计算。 基本设计费=工程设计计费基价*专业调整系数*工程复杂程度调整系数*(1+附加调整系数)。 下面我们用一个实例解释一下算法。假设某条旧改的市政道路的工程建安费是8500万。那么工程设计计费基价=224.64+(274.32-224.64)/(10000-8000)*(8500-8000)。 (一)专业调整系数 邮政工艺工程按0.8,建筑、市政、电信工程按1.0,人防、园林绿化、广电工艺工程按1.1计算。 本例工程属性为市政工程,专业调整系数取1.0。 (二)工程复杂程度调整系数 工程复杂程度调整系数参照下表,对应实际工程计取。 本例工程对应为一般工程——7.一般标准的建筑环境设计和室外工程,工程复杂程度调整系数取1.0。 (三)附加调整系数 调整类型详见下图: 本例工程为旧改的市政工程,附加调整系数按0.1~0.4计算,根据情况在此期间计取。 (四)基本设计费 本例工程基本设计费=工程设计计费基价*专业调整系数*工程复杂程度调整系数*(1+附加调整系数)=224.64+(274.32-224.64)/(10000-8000)*(8500-8000)*1.0*1.0*(1+0.2)。 四、特殊情况 从表一工程设计费市场参考基价表可看出,工程费计费额从200万元算起。实际项目中,工程建安费不足200万元的项目还是存在的。那么工程建安费不足200万元的项目如何计算工程设计计费基价呢?这其实比较简单。8.1/200=4.05%。用这个费率直接乘以工程建安费即可。 五、市场行情 通过文件计算出的设计费,只是理想中的设计费,现实中设计费还要根据业主的要求下浮。下浮的幅度五花八门,这是业主和设计单位之间的较量。通常会在双方的沟通与协商中确定。设计方需要综合评估项目的难度、所需投入的人力和时间等因素,以确保下浮后的设计费仍能覆盖成本并实现一定的利润。业主也应该认识到,过低的设计费可能会影响设计的质量和后续服务。


