首页
首页
建筑图纸
别墅图纸
别墅图纸
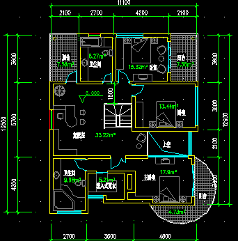
独栋二层别墅建筑施工图纸
独栋二层别墅建筑施工图纸包括一层平面图、二层平面图、阁楼平面图、屋顶平面图、立面图、1-1剖面图、楼梯详图、节点详图等。
独栋三层别墅建筑设计图纸
独栋三层别墅建筑设计图纸包括地下室平面图、二层平面图、三层平面图、屋顶平面图、立面图、剖面图、节点大样图等。
独栋三层别墅建筑设计图纸
独栋三层别墅建筑设计图纸包括地下室平面图、二层平面图、三层平面图、屋顶平面图、立面图、剖面图、节点大样图等。
三层别墅建筑设计图纸
三层别墅建筑设计图纸包括F型别墅首层平面图、F型别墅二层平面图、F型别墅三层平面图、F型别墅1-1剖面图等。
二层别墅建筑设计图纸
二层别墅建筑设计图纸包括一层平面图、二层平面图、屋顶平面图等。
农村二层别墅建筑设计图纸
农村二层别墅建筑设计图纸包括一层平面图、二层平面图等。
二层别墅建筑设计图纸
二层别墅建筑设计图纸包括二层平面图、一层平面图、A-A剖面图、屋顶平面图、立面图等。
独立三层别墅建筑设计图纸
独立三层别墅建筑设计图纸包括一层平面图、二层平面图、三层平面图、屋顶平面图、侧立面图、剖面图等。
独立二层别墅建筑施工图纸
独立二层别墅建筑施工图纸包括屋顶平面图、A--A剖面图、一层平面图、北立面图、二层平面图等。
独立别墅建筑设计图纸
独立别墅建筑设计图纸包括1-1剖面图、东立面图、南立面图等。
独立三层别墅建筑设计图纸
独立三层别墅建筑设计图纸包括底层平面图、二层平面图、三层平面图、屋顶平面图、北立面图、剖面图等。
独立二层别墅建筑全套施工图纸
独立二层别墅建筑全套施工图纸包括一层平面图、二层平面图、屋顶平面图、卫生间平面图、剖面图、立面图、窗户立面展开图等。
独立三层别墅建筑施工图纸
独立三层别墅建筑施工图纸包括一层平面图、地下室平面图、三层平面图、屋顶平面图、立面图、剖面图、节点大样图等。
独立联排三层别墅建筑施工图纸
独立联排三层别墅建筑施工图纸包括二层平面图、三层平面图、阁楼层平面图、屋顶平面图、一层平面图、南立面图、1-1剖面图等。
二层小别墅建筑设计图纸
二层小别墅建筑设计图纸包括一层平面图、二层平面图等。
二层别墅建筑设计图纸
二层别墅建筑设计图纸包括一层平面图、二层平面图、屋顶平面图、东立面图等。
独立二层别墅建筑施工图纸
独立二层别墅建筑施工图纸包括一层平面图、二层平面图、南立面图等。
独立小型四层别墅建筑施工图纸
独立小型四层别墅建筑施工图纸包括首层平面图、二层平面图、三、四层平面图、标高平面图、屋顶层平面图、立面图、剖面图、楼梯大样图、卫生间大样图、局部立面大样图、阳台大样图、
独体三层别墅建筑施工图纸
独体三层别墅建筑施工图纸包括立面图、一层平面图、二层平面图、3#卫生间平面图、三层平面图、屋顶平面图、I-I剖面图等。
独体二层别墅建筑设计图纸
独体二层别墅建筑设计图纸包括地下室平面图、二层平面图、首层平面图、屋顶平面图、剖面图、立面图等。
首页
上一页
下一页
尾页