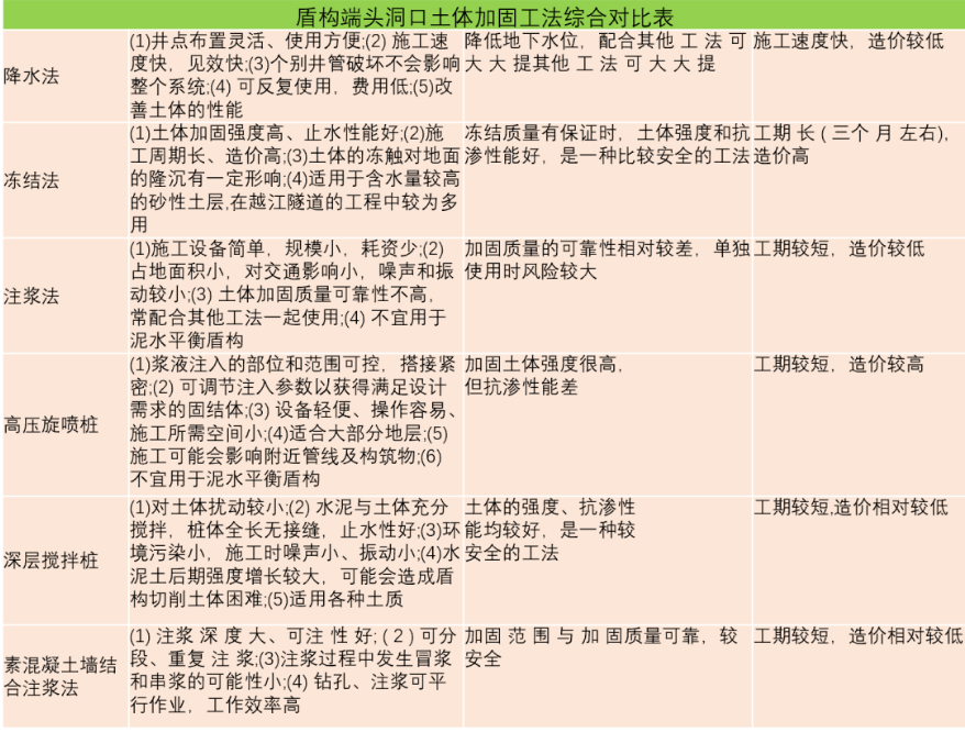
近年来,随着城市轨道交通建设的快速发展,盾构法隧道端头井地层加固不当引起的工作井洞门喷砂涌水、土体坍塌、隧道破坏等严重事故屡见不鲜。 一、端头加固方法 为了稳定开挖面和确保周边环境安全,盾构始发与接收都必须做好端头加固工作。目前加固方法较多,有旋喷桩、深层搅拌桩、地表袖阀管注浆、素混凝土桩及水平注浆加固法和冻结法等,具体对比见下表。 端头加固工法主要目的是: (1)保证洞门土体的稳定性; (2)降低地层渗透性,形成止水帷幕,防止始发或者到达时,洞门打开出 现涌水突泥现象。 某项目隧道洞身主要位于粉质黏土、含细粒土卵砾石、强风化泥质粉砂岩。工作井端头加固区域采用高压旋喷桩+袖阀管注浆进行加固,并外包双排φ800@600旋喷桩隔水帷幕。 隔水帷幕加固深度至强风化泥质粉砂岩层以下1m,高压旋喷桩加固区域同样采用中800@600旋喷桩,加固深度至强风化泥质粉砂岩层顶面,袖阀管加固与高压旋喷桩加固深度搭接不小于于1m。端头加固范围:线路纵向自围护桩外侧起14m范围,线路横向为盾构隧道掘进区及两侧3m范围,竖向盾构底部以下3m至盾构顶部以上3m范围,袖阀管注浆与旋喷桩加固搭接长度1m。 某项目端头加固设计 r二、对项目管理人员的启示 1、项目管理人员务必重视这个关键步骤,确保施工单位按图纸施工。 2、提前识别风险评估及评价掌握重大事故隐患的判定标准: 《房屋市政工程生产安全重大事故隐患判定标准(2024 版)》第十三条第(四)款:盾构机始发、接收端头未按设计进行加固,或加固效果未达到要求且未采取措施即开始施工。 3、组织做好地质勘察及设计文件的交底工作。 4、做好端头环境调查及交底工作。 

